Blog Post

Azure Architecture Blog
4 MIN READ

Selecting the Right Agentic Solution on Azure - Part 1

pranabpaul's avatar
pranabpaul
Icon for Microsoft rankMicrosoft
Sep 16, 2025

Recently, we have seen a surge in requests from customers and Microsoft partners seeking guidance on building and deploying agentic solutions at various scales. With the rise of Generative AI, replacing traditional APIs with agents has become increasingly popular.

There are several approaches to building, deploying, running, and orchestrating agents on Azure. In this discussion, I will focus exclusively on Azure-specific tools, services, and methodologies, setting aside Copilot and Copilot Studio for now. This article describes the options available as of today.

1. Azure OpenAI Assistants API:
This feature within Azure OpenAI Service enables developers to create conversational agents (“assistants”) based on OpenAI models (such as GPT-3.5 and GPT-4). It supports capabilities like memory, tool/function calls, and retrieval (e.g., document search). However, Microsoft has already deprecated version 1 of the Azure OpenAI Assistants API, and version 2 remains in preview. Microsoft strongly recommends migrating all existing Assistants API-based agents to the Agent Service. Additionally, OpenAI is retiring the Assistants API and advises developers to use the modern “Response” API instead (see migration detail).

Given these developments, it is not advisable to use the Assistants API for building agents. Instead, you should use the Azure AI Agent Service, which is part of Azure AI Foundry.

2. Workflows with AI agents and models in Azure Logic Apps (Preview) – As the name suggests, this feature is currently in public preview and is only available with Logic Apps Standard, not with the consumption plan. You can enhance your workflow by integrating agentic capabilities. For example, in a visa processing workflow, decisions can be made based on priority, application type, nationality, and background checks using a knowledge base. The workflow can then route cases to the appropriate queue and prepare messages accordingly. Workflows can be implemented either as chat assistant or APIs.

If your project is workflow-dependent and you are ready to implement agents in a declarative way, this is a great option. However, there are currently limited choices for models and regional availability. For CI/CD, there is an Azure Logic Apps Standard template available for VS Code you can use.  

3. Azure AI Agent Service – Part of Azure AI Foundry, the Azure AI Agent Service allows you to provision agents declaratively from the UI. You can consume various OpenAI models (with support for non-OpenAI models coming soon) and leverage important tools or knowledge bases such as files, Azure AI Search, SharePoint, and Fabric. You can connect agents together and create hierarchical agent dependencies. SDKs are available for building agents within agent services using Python, C#, or Java. Microsoft manages the infrastructure to host and run these agents in isolated containers. The service offers role-based access control, MS Entra ID integration, and options to bring your own storage for agent states and Azure Key Vault keys. You can also incorporate different actions including invoking a Logic App instance from your agent. There is also option to trigger an agent using Logic Apps (preview). 

Microsoft recommends using Agent Service/Azure Foundry as the destination for agents, as further enhancements and investments are focused here.

4. Agent Orchestrators – There are several excellent orchestrators available, such as LlamaIndex, LangGraph, LangChain, and two from Microsoft—Semantic Kernel and AutoGen. These options are ideal if you need full control over agent creation, hosting, and orchestration. They are developer-only solutions and do not offer a UI (barring AutoGen Studio having some UI assistance). You can create complex, multi-layered agent connections. You can then host and run these agents in you choice of Azure services like AKS or Apps Service.

Additionally, you have the option to create agents using Agent Service and then orchestrate them with one of these orchestrators.

 

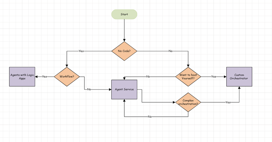
Choosing the Right Solution

The choice of agentic solution depends on several factors, including whether you prefer code or no-code approaches, control over the hosting platform, customer needs, scalability, maintenance, orchestration complexity, security, and cost.

Customer Need: If agents need to be part of a workflow, use AI Agents in Logic Apps; otherwise, consider other options.

No-Code: For workflow-based agents, Logic Apps is suitable; for other scenarios, Azure AI Agent Service is recommended.

Hosting and Maintenance: If Logic Apps is not an option and you prefer not to maintain your own environment, use Azure AI Agent Service. Otherwise, consider custom agent orchestrators like Semantic Kernel or AutoGen to build the agent and services like AKS or Apps Service to host those.

Orchestration Complexity: For simple hierarchical agent connections, Azure AI Agent Service is good choice. For complex orchestration, use an agent orchestrator.

Versioning - If you are concerned about versioning to ensure solid CI/CD regime then you may have to chose Agent Orchestrators. Agent Service still miss this feature clarity. We have some work-around but it is not robust implementation. Hopefully we will catch up soon with a better versioning solution.

 

Summary:

When selecting the right agentic solution on Azure, consider the latest recommendations and platform developments. For most scenarios, Microsoft advises using the Azure AI Agent Service within Azure Foundry, as it is the focus of ongoing enhancements and support. For workflow-driven projects, Azure Logic Apps with agentic capabilities may be suitable, while advanced users can leverage orchestrators for custom agent architectures. In Selecting the Right Agentic Solution on Azure – Part 2 (Security) blog we will examine the security aspects of each option, one by one.

Updated Oct 22, 2025
Version 3.0
No CommentsBe the first to comment