Blog Post

Azure Architecture Blog
11 MIN READ

Modernizing Industrial Safety and Inspection with AI-Driven Drone Automation

PeterTHLee's avatar
PeterTHLee
Icon for Microsoft rankMicrosoft
Apr 24, 2026

In large-scale manufacturing and infrastructure environments, maintaining structural integrity is a continuous operational challenge. Industrial facilities—from automotive plants to energy and infrastructure sites—depend on thousands of structural connection points such as bolts and fasteners to ensure safe and reliable operations. Over time, vibration, thermal cycling, and mechanical stress can cause these components to loosen or degrade.

While drones have dramatically improved how inspection data is captured, the analysis of that data—often involving thousands of connection points—remains largely manual. Engineers frequently review footage frame by frame, making the process labor-intensive, inconsistent, difficult to scale, and often reactive rather than predictive.

Bolt inspection is one example of a broader category of high-volume, repetitive visual inspections that are critical for safety but challenging to execute consistently. Environmental factors such as lighting variation, shadows, camera angles, image resolution, and marking inconsistencies further complicate automation.

This creates a clear opportunity for transformation through AI. By combining deterministic computer vision models along with Generative AI reasoning capabilities, organizations can move beyond manual review toward scalable, intelligent inspection systems. Computer vision provides precise detection and measurement, while Generative AI enhances interpretation, contextual validation, and cross-frame reasoning—together enabling more robust defect identification and operational insight.

This article presents validated architecture and practical lessons learned from implementing an AI-driven drone inspection solution. While bolt integrity inspection serves as a representative example, the architecture and approach apply broadly across industrial safety and infrastructure monitoring scenarios.

The Evolution from GenAI Approach to Deterministic Precision

Starting with a Generative AI–driven approach to capture and reason over bolt frames is a fundamentally more effective strategy for this problem space. It accelerates early-stage detection of degraded bolts without requiring large labeled datasets, while simultaneously enabling structured data collection needed to train deterministic machine learning models—which typically require tens of thousands of images.

This approach delivers immediate value by rapidly identifying relevant visual signals in drone footage and uncovering key factors that influence detection accuracy, such as lighting, angle, and alignment. At the same time, it naturally builds the dataset necessary to transition toward a more scalable and repeatable solution.

However, it also makes clear that while Generative AI is powerful for contextual reasoning across frames, it is inherently non-deterministic and sensitive to input variability. For enterprise-grade reliability, precision, and repeatability, a complementary approach is required.

The optimal solution is a hybrid model that combines the strengths of both:

  • Computer Vision machine learning models provide precise, consistent detection and measurement of structural features at scale.
  • Generative AI adds contextual reasoning across bolt frames, validates consistency, and interprets ambiguous or borderline defects.

Together, they form a superior system—delivering higher accuracy, reduced ambiguity, and stronger context awareness in complex real-world conditions.

AI cannot compensate for inconsistent input data.

Standardized data capture and operational discipline remain prerequisites for reliable automation.

 

Solution Components and Architecture

The proposed solution follows a modular, event-driven architecture that combines computer vision and Generative AI to enable scalable, intelligent inspection workflows. At a high level, inspection videos are ingested, processed through deterministic computer vision models for detection and measurement, and enhanced with Generative AI for contextual reasoning and validation. The results are evaluated, stored, and surfaced through analytics platforms to support operational decision-making.

The first diagram provides a system-level view of how core Azure services interact—from data ingestion and model execution to evaluation, storage, and reporting. It highlights the integration of the computer vision pipeline (Azure AI Vision and Azure Machine Learning), the Generative AI reasoning layer (Azure OpenAI), and downstream analytics (Cosmos DB and Power BI), enabling a scalable and flexible architecture.

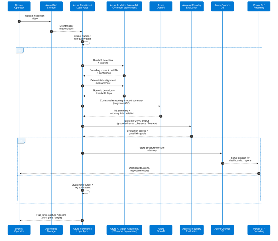
The second diagram illustrates the step-by-step execution flow across the system. The process begins when a drone operator uploads inspection video to Azure Blob Storage, triggering an event-driven workflow via Azure Functions. Frames are extracted and passed through a quality gate to filter out low-quality data. Valid frames are then processed by computer vision models (Azure AI Vision and Azure Machine Learning) to detect and track bolts, generate bounding boxes, and perform deterministic alignment measurements.

These outputs are further enhanced by a Generative AI layer (Azure OpenAI), which applies contextual reasoning across frames to validate anomalies, reduce false positives, and generate structured summaries. The results are evaluated using Azure AI Foundry to ensure quality, consistency, and reliability before being stored in Cosmos DB. Finally, Power BI dashboards surface insights, trends, and alerts for operational use.

Throughout the pipeline, built-in feedback loops—such as quality filtering, evaluation checks, and quarantine mechanisms—ensure that only high-confidence results are retained, enabling a reliable and production-ready inspection system.

 

  1. Azure Blob Storage
    Primary storage for raw videos, extracted frames, labeled datasets, and model artifacts.
    Serves as the ingestion and archival layer for inspection data and training pipelines.
  2. Azure Functions
    Serverless event-driven compute used to trigger workflows from video uploads, inspection events, or user actions.
    Handles orchestration, preprocessing, and integration between AI services while maintaining lightweight, scalable execution.
  3. Azure Machine Learning (Azure ML Studio)
    End-to-end development platform for training, testing, and deploying custom machine learning, computer vision models and Gen AI and evaluation workflow.
    • Quality Gate (Frame Filtering)
      Captured video passes through an automated quality gate that removes frames with blur, glare, poor lighting, or unfavorable angles. This ensures that only high-quality, inspection-grade frames are used, safeguarding model accuracy.
    • Bolt Detection (CV Model)
      Detects and localizes bolts in each frame with bounding boxes, confidence scores, and coarse defect signals (e.g., using YOLO or RT-DETR).
    • Bolt Identification & Tracking (CV + Logic)
      Maintains consistent bolt identity across frames using spatial context or markers (e.g., AprilTags), enabling longitudinal tracking.
    • Deterministic Measurement (CV + Geometry)
      Computes precise alignment or rotation using geometric analysis, with threshold-based evaluation for repeatable, auditable results.
    • Contextual Validation & Reporting (GenAI Layer)
      Applies cross-frame reasoning to validate results, resolve ambiguities, improve accuracy, reduce false positives, and generate a structured, human-readable summary report of inspection findings.
    • Azure AI Evaluation Metrics – (Microsoft Foundry)
      Ensures the quality, reliability, and compliance of generative AI outputs by evaluating key dimensions such as:
      • Groundedness – Verifies that the generated summary and reasoning are based on actual frames and inspection measurements.
      • Coherence – Assesses logical consistency across frames and throughout the report, ensuring observations and conclusions align.
      • Fluency – Measures clarity, readability, and professional language in the human-readable summary report.
        These metrics act as guardrails to maintain enterprise-grade accuracy, trustworthiness, and compliance in all AI-generated inspection insights.
  1. Azure Cosmos DB
    Globally distributed NoSQL database for storing structured inspection results, metadata, agent memory, and historical asset data.
    Enables longitudinal tracking, contextual retrieval, and scalable real-time querying.
  2. Power BI
    Business intelligence and visualization platform used to monitor inspection results, trends, and operational KPIs.
    Provides dashboards for maintenance teams, reliability engineers, and leadership decision-making.

Security and Enterprise Considerations

  1. Azure Blob Storage: Storage accounts can be secured by minimizing public exposure, enforcing strong identity‑based access, protecting data, and continuously monitoring for threats. Organizations should use Private Endpoints and disable public network access wherever possible, authenticate users and applications with Microsoft Entra ID instead of shared keys, and apply least‑privilege Azure RBAC with managed identities. Data should be encrypted in transit (TLS 1.2+) and at rest using Microsoft‑managed or customer‑managed keys stored in Azure Key Vault, while Microsoft Defender for Storage, logging, soft delete, backups, and Azure Policy should be enabled to detect threats, support recovery, and enforce compliance at scale. Content Safety can be called from the application layer to block uploads based on image content. Staging containers can be used to isolate untrusted uploads. Content Safety provides signals; your app enforces policy.

  2. Azure AI Vision / Computer Vision (Custom Vision or Vision models): Azure AI Vision supports enterprise-grade security through Microsoft Entra ID–based authentication and Azure Role-Based Access Control (RBAC), ensuring only authorized users, applications, and services can access vision models and image data. Network isolation can be enforced using Virtual Network (VNet) integration and Private Link to restrict public internet exposure and ensure traffic remains within secure enterprise boundaries. All data transmitted to and from Azure AI Vision is encrypted in transit using TLS 1.2+ and encrypted at rest using Microsoft-managed keys or optional Customer-Managed Keys (CMKs).

    For threat detection and monitoring, Microsoft Defender for Cloud provides security posture visibility and anomaly detection across AI workloads. Integration with Microsoft Purview enables classification and protection of sensitive image or inspection data, ensuring compliance with enterprise data governance policies.
  1. Azure Machine Learning (Azure ML): Azure Machine Learning provides a secure environment for training, testing, and deploying machine learning and computer vision models. Access control is managed through Entra ID and Azure RBAC, enabling granular permissions for data scientists, engineers, and automated services. Managed Identities allow secure service-to-service authentication without exposing credentials.

    For network security, Azure ML supports Virtual Network isolation, Private Link endpoints, and managed network configurations to prevent unauthorized external access. Data used for model training and inference is encrypted in transit and at rest, with support for Customer-Managed Keys (CMKs) stored in Azure Key Vault for enhanced control.

    Microsoft Defender for Cloud provides threat detection and vulnerability management across compute instances, endpoints, and model deployments. Azure Policy ensures compliance by auditing and enforcing security configurations across ML workspaces. Additionally, model versioning and governance features support traceability and auditability for safety-critical AI deployments.
  1. Azure Functions: Azure Functions can be secured by using Entra ID authentication and managed identities instead of keys or embedded secrets, and by enforcing least‑privilege access through Azure RBAC. Network exposure should be minimized by enabling HTTPS‑only access, using private endpoints, IP restrictions, and VNet integration where appropriate. Sensitive data and credentials should be stored in Azure Key Vault, with encryption enforced both in transit and at rest. Function apps should be hardened by keeping runtimes and dependencies up to date, disabling unused features, and enforcing secure configurations with Azure Policy. Ongoing protection relies on Azure Monitor, Application Insights, Defender for Cloud, and centralized logging or SIEM integration to detect threats and misconfigurations, along with regular vulnerability management, backups, and governance practices to maintain resilience and compliance.
  1. Azure OpenAI (GPT-4o / GPT-4o mini): Govern which models are approved for use and protect model artifacts and training data from unauthorized access through strong identity, network, encryption, and logging controls. AI applications should be designed with layered defenses, including multi‑stage content filtering, safety meta‑prompts, and least‑privilege permissions for agents and plugins to reduce the risk of prompt injection, data leakage, and unintended actions. High‑risk AI operations should include human‑in‑the‑loop review to prevent autonomous execution of harmful or incorrect outcomes. Organizations must continuously monitor AI systems for misuse, anomalous behavior, and data exfiltration, and they should perform ongoing AI red teaming to identify vulnerabilities such as jailbreaking, adversarial inputs, and model manipulation before they can be exploited.
  1. Azure Cosmos DB : Azure Cosmos enhances network security by supporting access restrictions via Virtual Network (VNet) integrationand secure access through Private Link. Data protection is reinforced by integration with Microsoft Purview, which helps classify and label sensitive data, and Defender for Cosmos DBto detect threats and exfiltration attempts. Cosmos DB ensures all data is encrypted in transit using TLS 1.2+ (mandatory) and at rest using Microsoft-managed or customer-managed keys (CMKs).

  2. Power BI: Power BI leverages Microsoft Entra IDfor secure identity and access management. In Power BI embedded applications, using Credential Scanneris recommended to detect hardcoded secrets and migrate them to secure storage like Azure Key Vault. All data is encrypted both at rest and during processing, with an option for organizations to use their own Customer-Managed Keys (CMKs). Power BI also integrates with Microsoft Purview sensitivity labels to manage and protect sensitive business data throughout the analytics lifecycle. For additional context, Power BI security white paper - Power BI | Microsoft Learn.

  3. Microsoft Foundry: Microsoft Foundry supports robust identity management using Azure Role-Based Access Control (RBAC) to assign roles within Microsoft Entra ID, and it supports Managed Identities for secure resource access. Conditional Access policies allow organizations to enforce access based on location, device, and risk level. For network security, Azure AI Foundry supports Private Link, Managed Network Isolation, and Network Security Groups (NSGs) to restrict resource access. Data is encrypted in transit and at rest using Microsoft-managed keys or optional Customer-Managed Keys (CMKs). Azure Policy enables auditing and enforcing configurations for all resources deployed in the environment. Additionally, Microsoft Entra Agent ID, which extends identity management and access capabilities to AI agents. AI agents created within Microsoft Foundry are automatically assigned identities in a Microsoft Entra directory centralizing agent and user management in one solution. AI Security Posture Management can be used to assess the security posture of AI workloads. Defender for AI Services provides threat protection and insights for you AI resources. Purview APIs enable Azure AI Foundry and developers to integrate data security and compliance controls into custom AI apps and agents. This includes enforcing policies based on how users interact with sensitive information in AI applications. Purview Sensitive Information Types can be used to detect sensitive data in user prompts and responses when interacting with AI applications.

  4. DevOps Security: Embed security throughout the software development lifecycle. Best practices include conducting structured threat modeling with the Microsoft Threat Modeling Tool early in the design phase, securing the software supply chain by verifying provenance and scanning third‑party dependencies, and maintaining a Software Bill of Materials (SBOM).

    Security is further “shifted left” by integrating automated controls directly into CI/CD pipelines. GitHub Advanced Security for Azure DevOps, which provides dependency scanning, CodeQL-based static application security testing (SAST), and secret scanning to identify vulnerabilities and exposed credentials in code and third-party libraries. Infrastructure-as-code templates can be validated with Azure Policy and Microsoft Defender for Cloud, while pipeline protections such as protected branches and approvals reduce the risk of unauthorized changes. DevOps environments can be hardened using Azure Key Vault for secrets management, Managed Identities and Microsoft Entra ID for least-privilege access, and monitoring through Azure Monitor . Microsoft Defender for Cloud DevOps Security provides centralized code‑to‑cloud visibility across Azure DevOps, GitHub, and GitLab, identifying risks in code, secrets, dependencies, and IaC and helping teams prioritize fixes early in CI/CD pipelines.

Related and Future Scenarios

Although bolt inspection served as an initial use case, this architecture establishes a scalable pattern for many industrial applications:

  1. Predictive Maintenance: Tracking structural movement over time enables condition-based maintenance rather than schedule-based inspections.
  2. Structural Health Monitoring: The same approach can detect cracks, corrosion, or deformation across industrial assets and infrastructure.
  3. Equipment and Safety Compliance Monitoring: AI-driven visual inspection can monitor equipment wear, safety compliance, and environmental risks.
  4. Digital Twin Integration: Inspection data can feed digital twin environments, enabling real-time visualization of facility health and risk conditions.

Conclusion

Modernizing industrial inspection is not simply about applying AI—it requires aligning technology, operational discipline, and data quality. Early exploration using Generative AI enabled rapid learning and feasibility validation. However, a production-grade solution must be built on deterministic computer vision models supported by standardized data capture and operational controls.

By combining drone-based data capture, deterministic computer vision, and Generative AI for reporting and insights, organizations can achieve scalable, repeatable, and auditable inspection processes. This hybrid approach enables safer operations, reduced manual effort, and the transition from reactive repairs to predictive maintenance across industrial environments.

The result is not just an automated inspection tool, but a scalable AI architecture for modern industrial safety and asset reliability.

Contributors:

This article is maintained by Microsoft. It was originally written by the following contributors.  

Principal authors:  

  1. Peter Lee | Senior Cloud Solution Architect – US Customer Success 
  2. Manasa Ramalinga | Senior Principal Cloud Solution Architect – US Customer Success 
  3. Abed Sau | Principal Cloud Solution Architect – US Customer Success 
  4. Yagneswari Kanadam | Senior Cloud Solution Architect – US Customer Success 
Updated Apr 24, 2026
Version 1.0
No CommentsBe the first to comment