You've built an agentic service. It works. It uses the framework you chose — maybe LangChain, maybe Semantic Kernel, maybe the Microsoft Agent Framework, maybe something entirely your own. It talks to your LLM, calls your downstream APIs, and manages multi-turn conversations the way you designed it.
Now someone asks: "Can we surface this in Microsoft 365 Copilot?"
The obvious path is to rebuild the agent using M365 Copilot Agents (declarative or custom engine). But that means giving up control — over your orchestration logic, your framework choices, your session management, and the way you call downstream services on behalf of the signed-in user.
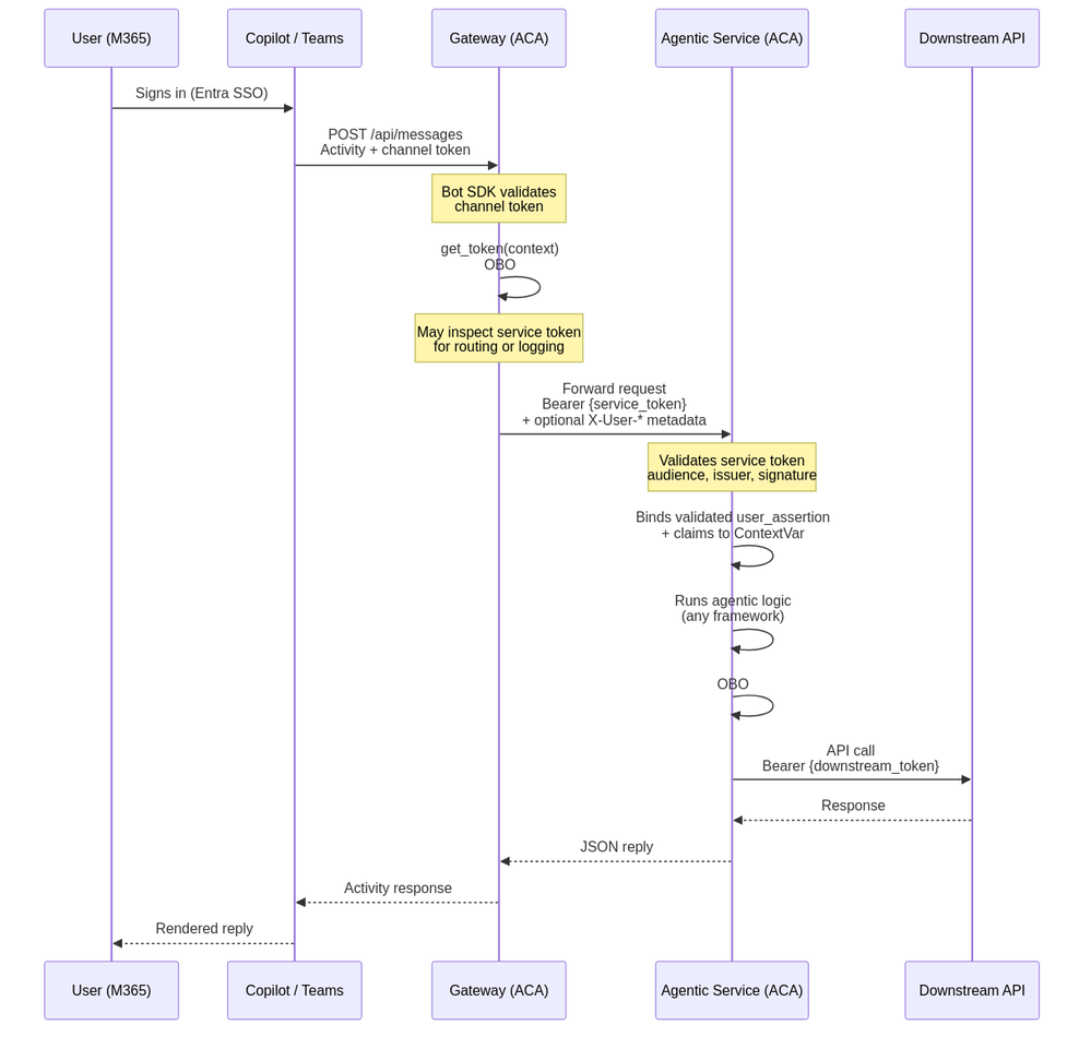
This guide is for the other path. The one where you keep your existing agentic service largely intact and place an M365 Gateway in front of it — a stateless service that handles the Bot Framework protocol, validates channel-facing tokens, performs the first On-Behalf-Of token exchange, and translates Copilot conversations into your service's native API. Your service can stay Bot- and Teams-agnostic, but if it owns downstream delegated access it should still validate the inbound service token at its own boundary and use that validated assertion for its own OBO chain.
When to use this pattern:
- You have (or want to build) your own agentic implementation in your preferred technology and framework
- M365 Copilot Agents — declarative or custom engine — don't give you enough control over orchestration, tool calling, or downstream auth
- You want total ownership of the agentic logic: pro-code, your LLM, your prompts, your tools, your session store
- You need user-delegated access to downstream services (databases, APIs, MCP servers) via chained OBO flows, and you want to own that token chain end-to-end
What follows is a general development guideline — framework-agnostic, language-agnostic — for deploying any agentic service behind Azure Container Apps, exposing it to M365 Copilot through an M365 Gateway, and using chained OBO flows to call downstream services as the signed-in user.
Architecture Overview
The architecture separates concerns into two independently deployable services:
|
Layer |
Responsibility |
State |
|
M365 Copilot |
User identity, SSO, conversation UX |
None (platform) |
|
Gateway |
Bot protocol adapter, channel auth, OBO #1 token exchange |
Stateless |
|
Agentic Service |
Business logic, service-token validation, downstream OBO, session memory |
Stateful |
|
Downstream |
Data, APIs, MCP servers — called as the delegated user |
External |
Why two services?
- Separation of trust boundaries — The gateway handles Bot Framework protocol and channel auth. The service owns business/data access, validates the service bearer it receives, and never needs Bot credentials.
- Independent scaling — The gateway can scale to many replicas. The service (with in-memory sessions) runs as a single replica for MVP.
- Framework freedom — The service can use any agentic framework, LLM provider, or custom logic. The gateway is just an HTTP forwarder.
- Adapt without modifying — If you already have an agentic service, you can bring it to M365 Copilot by writing only the gateway + service client adapter. The existing service stays untouched.
How reusable is the gateway?
In practice, most of the gateway can be reused across multiple agentic services that need to surface in M365 Copilot.
Reusable across services:
- the POST /api/messages host and Bot adapter bootstrap
- Bot/channel auth wiring
- OBO #1 token acquisition for the downstream service scope
- conversation ID to service session ID mapping
- long-running turn handling and delayed acknowledgement behavior
- busy-turn rejection for overlapping requests in the same conversation
- generic seller-safe auth and transient failure handling
- ACA, Azure Bot, and app-package deployment shape
Usually service-specific:
- the downstream service client
- activity-to-service payload translation
- the target service scope and app-registration values
- service-specific telemetry labels and fallback copy
- any session bootstrap contract such as create_session() versus direct first-turn POSTs
The Daily Account Planner MVP follows exactly this split: the wrapper is mostly generic, while the planner client and a small amount of message shaping remain service-specific.
Token Flow Deep Dive
The user's identity flows end-to-end through two chained OBO exchanges. No service ever stores or caches user passwords.
Key principles
- The user token never leaves the OBO chain. Each service receives a scoped assertion and exchanges it for the next hop. No service sees the original password.
- JWT validation is non-negotiable — and split by boundary. The gateway must validate the Bot/channel-facing token it receives from Microsoft 365. The service must validate the inbound service-scoped bearer before using it for OBO, session ownership, or user scoping.
- Internal-only service ingress is recommended hardening, not the only safe option. In ACA, private ingress is a strong default. If the service remains externally reachable, it must still enforce its own bearer validation and authorization checks exactly the same way.
- ContextVar carries the validated assertion. The service binds the validated JWT assertion to an async-safe ContextVar in middleware, so any downstream OBO call within the same request automatically picks it up.
Entra ID App Registrations
You need two Entra app registrations plus knowledge of your downstream API's resource app ID.
Step-by-step registration
1. Agentic Service app
|
Setting |
Value |
|
Display name |
your-service-api |
|
Identifier URI |
api://<service-client-id> |
|
Sign-in audience |
AzureADMyOrg (single tenant) |
|
requestedAccessTokenVersion |
2 |
|
Exposed scope |
access_as_user (delegated, User consent) |
|
Required permissions |
Downstream API user_impersonation (delegated) |
|
Client secret |
Yes — needed for MSAL ConfidentialClient OBO |
2. Gateway / Bot app
|
Setting |
Value |
|
Display name |
your-bot |
|
Identifier URI |
api://botid-<bot-client-id> (Bot SSO convention) |
|
Sign-in audience |
AzureADMyOrg |
|
requestedAccessTokenVersion |
2 |
|
Exposed scope |
access_as_user (delegated) |
|
Required permissions |
Service app access_as_user (delegated) |
|
Redirect URI |
https://token.botframework.com/.auth/web/redirect |
|
Preauthorized clients |
Teams Desktop (1fec8e78-...) and Teams Web (5e3ce6c0-...) |
|
Client secret |
Yes — needed for Bot Framework auth |
3. Admin consent (mandatory)
Both delegated permission grants require tenant admin consent:
Gateway/Bot app → Service app access_as_user ← admin consent
Service app → Downstream user_impersonation ← admin consent
Without admin consent, OBO calls return AADSTS65001: The user or administrator has not consented to use the application.
Operational guidance: if you package this into an operator bootstrap, treat missing admin consent as a blocking failure. Do not continue with service deployment and hope sign-in will work later. Failing fast here produces a much more repeatable operator experience.
4. Azure Bot OAuth connection
Create an OAuth connection on the Azure Bot resource so the Microsoft Agents SDK can perform silent token exchange for the gateway-to-service hop:
az bot authsetting create \
-g $RESOURCE_GROUP \
-n $BOT_RESOURCE_NAME \
-c SERVICE_CONNECTION \
--service Aadv2 \
--client-id $BOT_APP_ID \
--client-secret $BOT_APP_PASSWORD \
--provider-scope-string "$SERVICE_API_SCOPE offline_access openid profile" \
--parameters TenantId="$TENANT_ID" TokenExchangeUrl="api://botid-$BOT_APP_ID"
Component Implementation Guide
Component 1: The M365 Gateway (Stateless, Protocol Adapter)
The gateway's job is to bridge the Bot Framework protocol into whatever HTTP contract your agentic service exposes. It receives Bot activities, validates the channel-facing token path, exchanges the user's SSO token for a service-scoped token (OBO #1), and translates the call into the service's native API shape.
Key insight: If you already have a stateful agentic service — even one that wasn't designed for M365 — the gateway can adapt to it. You do not need to modify your existing service to conform to a specific API contract. The gateway absorbs the M365 protocol translation. The service should still validate the service-scoped bearer that reaches its own API boundary.
Token validation responsibilities in the Gateway
This is a hard requirement, not optional. The gateway is the public-facing trust boundary for the Bot/channel request. If channel-token validation is skipped or incomplete, unauthenticated callers may be able to reach your forwarding path.
The gateway must validate the Bot/channel-facing token according to the SDK/Bot Framework requirements for the channel it serves. After OBO #1 produces a service-scoped bearer, the gateway may inspect that token for diagnostics, routing, or optional metadata forwarding, but the service must remain the authoritative validator for that service token.
Good gateway behavior:
- Validate inbound channel traffic using the Bot/Agents SDK middleware or equivalent issuer/signature/audience checks for the incoming channel token
- Acquire the service-scoped token for your service API with OBO #1
- Forward the service bearer as-is in Authorization: Bearer ...
- Optionally extract claims for logging or convenience headers:
– oid (user object ID)
– tid (tenant ID)
– upn or preferred_username
- Treat forwarded headers as non-authoritative metadata. They can help with telemetry, correlation, or debugging, but the service should derive identity from the validated bearer it receives.
Adapting to your service's API contract
The gateway contains a service client — a small HTTP adapter class that translates between the Copilot conversation model and your service's native API. This is where you map:
|
Copilot concept |
Your service's equivalent |
Mapped in the service client |
|
conversation.id |
Session/thread/chat ID |
Map on create or first message |
|
User message text |
Request body field (could be text, message, prompt, input, etc.) |
Reshape the request payload |
|
Reply text |
Response field (could be reply, response, output, content, etc.) |
Extract from response payload |
|
Authentication |
Bearer token, API key, or custom header |
Attach the service-scoped delegated token in the right header/field |
Example: adapting to different service shapes
# Service client for a service with POST /chat/{thread_id}
class MyServiceClient:
async def send_turn(self, session_id: str, text: str, token: str) -> str:
resp = await self.http.post(
f"{self.base_url}/chat/{session_id}",
json={"prompt": text, "stream": False},
headers={"Authorization": f"Bearer {token}"},
)
return resp.json()["response"] # extract from service's response shape
# Service client for a service with POST /v1/conversations/{id}/messages
class AnotherServiceClient:
async def send_turn(self, session_id: str, text: str, token: str) -> str:
resp = await self.http.post(
f"{self.base_url}/v1/conversations/{session_id}/messages",
json={"content": text, "role": "user"},
headers={"X-Api-Token": token},
)
return resp.json()["choices"][0]["message"]["content"]
The gateway message handler remains the same regardless of the service client shape:
async def handle_message(context):
token = await agent_auth.get_token(context)
session_id = context.activity.conversation.id
reply = await service_client.send_turn(session_id, context.activity.text, token)
await context.send_activity(reply)
What the gateway needs from any service
As long as the service supports these three capabilities — in whatever API shape — the gateway can adapt to it:
- Session/thread identity — Some way to maintain conversation state across turns (session ID, thread ID, conversation ID, etc.)
- Message exchange — An endpoint that accepts user text and returns a reply
- Authentication — Accepts a bearer token or other credential that the gateway can supply via OBO #1
The service does not need to use a specific URL pattern, request/response schema, or framework. The gateway's service client class is the single place where you encode these mappings. The service should still validate the bearer it receives before it trusts any user identity implied by the call.
Key implementation details
Auth handlers — The gateway needs two auth handler paths:
- Agentic path (AgenticUserAuthorization): Used when the activity arrives through the M365 Copilot agentic channel. Requires both abs_oauth_connection_name and obo_connection_name.
- Connector path (UserAuthorization): Used when the activity arrives through standard Teams / Bot connector. Requires abs_oauth_connection_name only.
auth_handlers = {
"service_agentic": AuthHandler(
auth_type="AgenticUserAuthorization",
abs_oauth_connection_name="SERVICE_CONNECTION",
obo_connection_name="SERVICE_OBO_CONNECTION", # may be same as abs
scopes=["api://<service-client-id>/access_as_user"],
),
"service_connector": AuthHandler(
auth_type="UserAuthorization",
abs_oauth_connection_name="SERVICE_CONNECTION",
obo_connection_name="",
scopes=["api://<service-client-id>/access_as_user"],
),
}
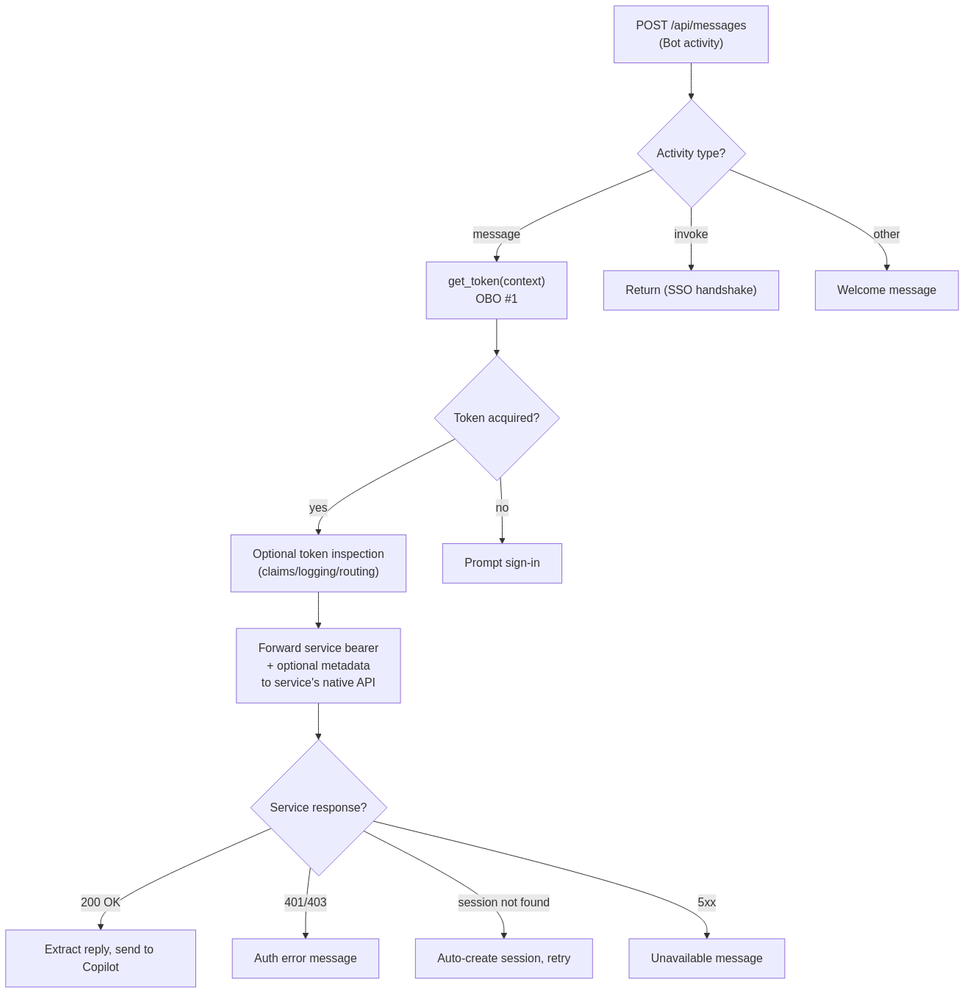
Invoke handling — Copilot sends invoke activities during the SSO token exchange handshake. The gateway must handle these gracefully (return without error) or the sign-in flow breaks.
Session mapping — Use context.activity.conversation.id as the session key when forwarding to the service. This ensures the same Copilot conversation always maps to the same agentic session.
Healthz bypass — The ACA health probe hits /healthz. Bypass JWT middleware for this path or the probe fails.
Long-running compatibility bridge — If the SDK's built-in long-running proactive path does not preserve the message contract your wrapper needs, keep long-running mode enabled but own a very small gateway-local compatibility bridge. That bridge should preserve the original user message activity while still using the proactive continuation context for the outbound reply. Keep this as an infrastructure concern in the gateway; do not move business logic there.
Technology choices
The gateway uses:
- microsoft-agents-hosting-fastapi for the Bot SDK adapter
- microsoft-agents-authentication-msal for MSAL-based token exchange
- httpx for forwarding HTTP calls to the service
You can substitute any Bot SDK or language as long as you handle the same protocol.
Component 2: The Agentic Service (Stateful, Framework-Agnostic)
The service is a regular HTTP API. It can know nothing about Bot Framework, Teams, or Copilot-specific activity shapes, but if it owns downstream delegated access it should validate the inbound service bearer at its own boundary. It receives the service-scoped token, validates it, binds user claims from that validated token, runs your agentic logic, and returns a reply.
Service trust model: The service is the business/data trust boundary. It should trust the validated bearer token it receives, not convenience headers alone. Forwarded X-User-* headers are optional metadata and should never be the sole basis for user scoping or downstream OBO.
Minimum service requirements
The service needs only these capabilities — everything else is optional:
|
Requirement |
What it means |
Why |
|
Validate inbound bearer |
Read and validate the Authorization: Bearer header |
Needed before using the token for OBO, ownership, or authorization |
|
Extract claims from the validated token |
Decode oid, tid, upn / preferred_username, scopes, etc. |
Needed for session owner isolation and audit trail |
|
Session/thread identity |
Maintain conversation state across turns |
Copilot expects multi-turn conversations |
|
Message exchange |
Accept user text, return a reply |
Core function |
|
OBO #2 (if user-delegated access needed) |
MSAL acquire_token_on_behalf_of() with the forwarded assertion |
Only if calling downstream APIs as the user |
|
Ingress hardening |
Prefer internal-only ingress or equivalent network controls when practical |
Reduces attack surface, but does not replace service-side token validation |
ContextVar pattern for the OBO assertion
The validated JWT assertion (the raw token string from the gateway) must be available deep in the call stack when a downstream OBO call happens — potentially several layers below the HTTP handler. Use contextvars.ContextVar rather than passing it through every function signature:
from contextvars import ContextVar, Token as CtxToken
_USER_ASSERTION: ContextVar[str | None] = ContextVar("user_assertion", default=None)
_USER_CLAIMS: ContextVar[TokenClaims | None] = ContextVar("user_claims", default=None)
def bind_identity(assertion: str, claims: TokenClaims):
return _USER_ASSERTION.set(assertion), _USER_CLAIMS.set(claims)
def reset_identity(a_tok: CtxToken, c_tok: CtxToken):
_USER_ASSERTION.reset(a_tok)
_USER_CLAIMS.reset(c_tok)
# In middleware, after validating the bearer:
a_tok, c_tok = bind_identity(raw_jwt, validated_claims)
try:
response = await call_next(request)
finally:
reset_identity(a_tok, c_tok) # always clean up
Why ContextVar? — It is async-safe (each concurrent request gets its own scope), framework-agnostic (works with FastAPI, Flask, Django, raw asyncio), and avoids threading the assertion through your entire agentic stack.
OBO #2 to downstream services
When your agentic logic needs to call a downstream API as the user:
import msal
app = msal.ConfidentialClientApplication(
client_id=SERVICE_CLIENT_ID,
client_credential=SERVICE_CLIENT_SECRET,
authority=f"https://login.microsoftonline.com/{TENANT_ID}",
)
result = app.acquire_token_on_behalf_of(
user_assertion=_USER_ASSERTION.get(), # from ContextVar
scopes=["<downstream-resource-id>/.default"], # e.g. Graph, Databricks, your own API
)
downstream_token = result["access_token"]
Common downstream scope examples:
|
Downstream |
Scope |
|
Microsoft Graph |
https://graph.microsoft.com/.default |
|
Azure Databricks |
2ff814a6-3304-4ab8-85cb-cd0e6f879c1d/.default |
|
Azure SQL |
https://database.windows.net/.default |
|
Custom internal API |
api://<their-app-id>/.default |
|
MCP server behind Entra |
api://<mcp-app-id>/.default |
The pattern is identical for any Entra-protected resource — only the scope changes.
Session management
Minimum viable session store for MVP (in-memory, single-replica):
- Create — POST /api/chat/sessions → returns session_id
- Send message — POST /api/chat/sessions/{id}/messages → returns reply
- Get session — GET /api/chat/sessions/{id} → returns turns history
- Owner isolation — Every session has an owner_id from the validated JWT oid claim. Reject cross-user access with 403.
- Turn windowing — Cap stored turns at max_turns * 2 entries to prevent unbounded memory growth.
- Concurrency lock — asyncio.Lock() per session prevents interleaved turns.
Your agentic logic goes here
The service API is a clean boundary. Inside it, use whatever you want:
- Microsoft Agent Framework — HandoffBuilder, ConcurrentBuilder, etc.
- LangChain / LangGraph — chains, graphs, tool calling
- Semantic Kernel — planners and plugins
- Custom code — direct OpenAI / Azure OpenAI SDK calls with tool loops
- Any other framework — CrewAI, AutoGen, etc.
Reference API contract
If building a new service from scratch, this contract works well with the gateway:
POST /api/chat/sessions/{session_id}/messages
Authorization: Bearer <service-scoped-token>
Content-Type: application/json
{"text": "user message"}
→ 200 {"session_id": "...", "reply": "...", "turns": [...]}
→ 401 (bad/missing token)
→ 404 (session not found — gateway auto-creates and retries)
However, if you have an existing service with a different contract, you do not need to change it. Instead, adapt the gateway's service client to speak your service's API (see Component 1: The M365 Gateway above). The three essential capabilities are session identity, message exchange, and authentication — the URL paths and payload shapes are flexible.
Component 3: The M365 App Package
The app package is a ZIP containing a manifest and icons that registers the gateway as a Custom Engine Agent in Microsoft 365.
Critical manifest fields
{
"bots": [{
"botId": "<BOT_APP_ID>",
"scopes": ["personal"]
}],
"webApplicationInfo": {
"id": "<BOT_SSO_APP_ID>",
"resource": "api://botid-<BOT_APP_ID>"
},
"copilotAgents": {
"customEngineAgents": [{
"type": "bot",
"id": "<BOT_APP_ID>",
"functionsAs": "agentOnly"
}]
},
"validDomains": [
"<gateway-host>.azurecontainerapps.io",
"token.botframework.com"
]
}
Deployment Sequence
Follow this exact order. Each step depends on the previous outputs.
Step details:
|
Step |
What |
Depends on |
|
1 |
Create service app + bot app in Entra ID |
Tenant access |
|
2 |
Grant admin consent for both delegated permission chains |
Step 1 |
|
3 |
Create Azure Bot resource, configure OAuth connection (SERVICE_CONNECTION) |
Steps 1-2 |
|
4 |
Provision downstream resources (databases, APIs, warehouses) |
Independent |
|
5 |
Build container image, deploy Agentic Service to ACA |
Steps 1-4 |
|
6 |
Validate /healthz, session creation, first turn, OBO to downstream |
Step 5 |
|
7 |
Build container image, deploy M365 Gateway to ACA |
Steps 1-3, 5 |
|
8 |
Validate /healthz, gateway-to-service forwarding |
Steps 6-7 |
|
9 |
Build manifest.json + icons into ZIP package |
Steps 1, 7 |
|
10 |
Upload ZIP to Microsoft 365 admin center or Graph API |
Step 9 |
|
11 |
Set Azure Bot messaging endpoint to https://<gateway>/api/messages |
Steps 3, 7 |
|
12 |
Open M365 Copilot, send a message, verify end-to-end flow |
Steps 10-11 |
Operatorized bootstrap variant
For a reusable customer/operator flow, this pattern works better when it is packaged into two main scripts plus two-layer env files:
- Operator input env
– small, human-edited
– contains only the initial tenant/subscription/resource naming values and any demo-user identities
- Generated runtime env
– script-owned
– stores discovered URLs, app IDs, secrets, package IDs, and image refs
Recommended split:
- bootstrap-azure-demo.sh
– preflight Azure login and permissions
– create or reuse infra
– create/reuse app registrations
– enforce admin-consent success
– build and publish images
– deploy the service and the gateway
– wire Azure Bot and OAuth connection
- bootstrap-m365-demo.sh
– build the Teams/M365 app package
– publish to the tenant catalog
– self-install for the signed-in operator
This keeps the operator surface area small while preserving advanced lower-level scripts for recovery or debugging.
Environment variables reference
Agentic Service
|
Variable |
Example |
Purpose |
|
AZURE_TENANT_ID |
b5d67878-... |
Entra tenant (for OBO #2) |
|
SERVICE_CLIENT_ID |
<service-app-id> |
Service app registration (for OBO #2) |
|
SERVICE_CLIENT_SECRET |
<secret> |
Service OBO client credential |
|
DOWNSTREAM_OBO_SCOPE |
<resource-id>/.default |
Downstream resource scope for OBO #2 |
|
AZURE_OPENAI_ENDPOINT |
https://....cognitiveservices.azure.com |
LLM endpoint |
|
AZURE_OPENAI_DEPLOYMENT |
gpt-4o |
Model deployment name |
|
DATABRICKS_WAREHOUSE_ID |
warehouse-123 |
Optional fixed warehouse id if already known |
|
DATABRICKS_AUTO_CREATE_WAREHOUSE |
true |
Allow bootstrap to create a warehouse when none exists |
M365 Gateway
|
Variable |
Example |
Purpose |
|
AZURE_TENANT_ID |
b5d67878-... |
Entra tenant |
|
BOT_APP_ID |
<bot-app-id> |
Bot registration |
|
BOT_APP_PASSWORD |
<secret> |
Bot client secret |
|
SERVICE_BASE_URL |
https://my-service.azurecontainerapps.io |
Service endpoint |
|
SERVICE_API_SCOPE |
api://<service-app-id>/access_as_user |
OBO #1 target scope |
|
SERVICE_EXPECTED_AUDIENCE |
api://<service-app-id> |
JWT audience validation |
Repeatability guidance
If you expect operators to rerun the deployment in the same working copy:
- keep operator-owned inputs separate from generated runtime values
- persist app IDs/object IDs after first create and prefer those on reruns
- avoid re-identifying Entra apps by display name alone
- bind the generated runtime env to a signature of the operator inputs so a new tenant, subscription, or prefix does not inherit stale values from an old run
- prefer early preflight failures over deep runtime failures
Reference Implementation
A concrete implementation of this pattern is available here:
👉 dbx-mcp-copilot reference repo
This repository demonstrates the full end-to-end application of the architecture described in this guide, including:
- A stateful agentic service deployed on Azure Container Apps
- A thin M365 Gateway (wrapper) that exposes the service as a Custom Engine agent
- Chained OBO flows enabling delegated access to downstream systems (e.g., Databricks)
- Integration with the Microsoft Agent Framework for orchestration
- Complete operator runbook, CI/CD pipelines, and app packaging for M365 deployment [github.com]
The current implementation is centered on a Daily Account Planner MVP, which illustrates how a real-world agent can:
- Maintain session state and multi-turn reasoning
- Access enterprise data using user-delegated tokens
- Surface through Microsoft 365 Copilot without rewriting the agent into Copilot-native constructs [github.com]
Why this repo is useful
- Concrete mapping of concepts → code
Every component in this guide (Gateway, Service, OBO chain) is implemented with working infrastructure and scripts. - Reusable gateway pattern
The M365 wrapper in the repo is intentionally thin and reusable — aligning with the pattern described in this document and designed to be adapted to other agentic services. [github.com] - Operator-ready deployment
Includes end-to-end bootstrap scripts, environment modeling, and CI/CD flows for repeatable deployments in real tenants.